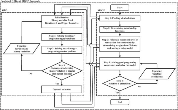
1-s2.0-S0306261923007936-gr2_lrg

Share