Skip to content
Search Results for "perovskite"
Sumitomo Heavy unveils reactive plasma tech for thin-film perovskite PV
Article
Aug 22, 2025
Sumitomo Heavy Industries (SHI) has developed a new reactive plasma…
Indian scientists build near-infrared transparent inverted perovskite solar cell with 16.5% efficiency
Article
Aug 20, 2025
The team produced a 16.53% inverted 1.08 cm2 perovskite solar…
Tongwei achieves 31.4% efficiency for perovskite-silicon tandem solar cell
Article
Aug 19, 2025
Chinese researchers, led by a research team from PV Technology…
Scientists design lead-free 2T all-perovskite tandem solar cell with potential 28.22% efficiency
Article
Aug 14, 2025
The proposed tandem features a wide bandgap antimony-doped Cs2AgBiBr6 (specifically…
Perovskite-silicon tandem solar cell relying on silica nanospheres achieves 33.15% efficiency
Article
Aug 13, 2025
Researchers in China have improved interface engineering in perovskite-silicon solar…
Indoor perovskite solar cell built with triple passivation strategy achieves 37.6% efficiency
Article
Aug 12, 2025
An international research team has constructed an indoor perovksite PV…
CEA-INES, WattByWatt achieve 28% efficiency for tandem perovskite-silicon solar cell
Article
Aug 06, 2025
France’s CEA-INES and WattByWatt, a Canadian startup, announced a 9…
Trinasolar Ushers in the Perovskite/Silicon Tandem Era
Press Release
Jul 31, 2025
Trina Solar
With a decade of pioneering R&D and a series of…
Perovskite rollout gathers pace
Article
Jul 29, 2025
Perovskite's growing visibility at industry events in 2025 is a…
Four-year outdoor testing shows perovskite solar cells suffer from high seasonality
Article
Jul 10, 2025
Testing conducted by the Helmholtz-Zentrum Berlin (HZB) in Germany has…
NREL, CubicPV achieves 24% efficiency for perovskite mini solar module
Article
Jul 10, 2025
A U.S.-based collaboration between the National Renewable Energy Laboratory (NREL)…
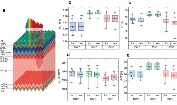
Longi unveils 34.58%-efficient tandem perovskite-silicon solar cell based on asymmetric self-assembled monolayer
Article
Jul 09, 2025
In a new scientific paper published in nature, the Chinese…
Filter Results
Sort By:
Filter By Type:
Filter By Date:
  • 2024
  • 2023
  • 2022

This website uses cookies to anonymously count visitor numbers. View our privacy policy.

The cookie settings on this website are set to "allow cookies" to give you the best browsing experience possible. If you continue to use this website without changing your cookie settings or you click "Accept" below then you are consenting to this.

Close