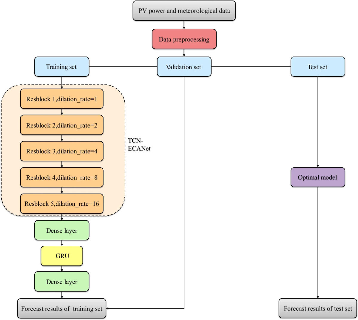
Scientists from China have developed a novel machine-learning method for short-term PV power generation. It is based on temporal convolutional networks (TCNs) embedded with efficient channel attention networks (ECANet) and gated recurrent units (GRU) models.
“The model proposed in this paper has promising applications in short-term PV power prediction and can provide highly accurate prediction results,” said the researchers. “This approach represents a relatively new attempt in the field and may also be used for other time series forecasting.”
The paper explains that TCN is a machine-learning method that can process multiple time series of information in parallel. This can reduce the consumption of computational resources compared to convolutional neural networks (CNNs) and recurrent neural networks (RNNs). ECANet is an improved module of TCN that boosts convolution performance.
“The TCN-ECA module extracts temporal and spatial features of multivariate time series,” the scientists said about the framework of their model. “The GRU further learns the temporal characteristics and establishes the connection between the features and the output to predict photovoltaic power generation.”
GRU, they further explained, is a variant of the long short-term memory (LSTM) RNN. It can solve the problem of gradient disappearance in RNN, and compared with pure LSTM, it has a “more concise structure and fewer parameter calculations.”
To examine the TCN-ECANet-GRU, the academic group used data from the DKASC photovoltaic power station in Australia, recorded between December 2018 and November 2019. They used wind speed, temperature, wind direction, global horizontal radiation, daily rainfall, maximum wind speed, and air pressure as inputs for the model, recorded at intervals of five minutes.
The data points were then separated into summer, autumn, winter, and spring. For each season, the scientist used a 72:18:10 training, validating, and testing ratio. In the test phase, the experiment asked the model to predict the next five-minute moment based on its records of the previous moments.
The prediction results of the TCN-ECANet-GRU model were compared with those of three single models: support vector regression (SVR), GRU, and TCN. Further, it was also tested against two hybrid models: CNN-GRU and TCN-GRU. The comparison was made based on three performance assessment metrics: normalized root mean square error (RMSE), normalized mean absolute error (MAE), and coefficient of determination (R2).
“The proposed model generally performs well on the four seasons of data, with a minimum RMSE of 0.0195, a minimum MAE of 0.0128, and a maximum R2 of 99.72%, with maximum improvements of 11.32%, 8.57%, and 0.38%, respectively, over the suboptimal model,” the scientists found.
After testing the model for the next moment of five minutes, the group also tested it for 3, 6, and 9 steps, corresponding to 15 minutes, 30 minutes, and 45 minutes, respectively, The found that, for 3-step prediction, TCN-ECANet-GRU had maximum reductions of 18.85% and 18.68% in terms of the RMSE and MAE, respectively, compared to the suboptimal model.
“In the 6-step prediction, the RMSE and MAE are maximally reduced by 8.92% and 22.61%, respectively,” they added. “In the 9-step prediction, the maximum reductions in the RMSE and MAE reach 23.73% and 44.15%, respectively, which to some extent indicate that the proposed model has a greater advantage in forward prediction.”
Their findings were presented in the study “A short‑term forecasting method for photovoltaic power generation based on the TCN‑ECANet‑GRU hybrid model,” published in Scientific Reports. The study was conducted by scientists from China’s Wuhan Textile University, Zhongnan University of Economics and Law, and the Hubei University of Automotive Technology.
This content is protected by copyright and may not be reused. If you want to cooperate with us and would like to reuse some of our content, please contact: editors@pv-magazine.com.

By submitting this form you agree to pv magazine using your data for the purposes of publishing your comment.
Your personal data will only be disclosed or otherwise transmitted to third parties for the purposes of spam filtering or if this is necessary for technical maintenance of the website. Any other transfer to third parties will not take place unless this is justified on the basis of applicable data protection regulations or if pv magazine is legally obliged to do so.
You may revoke this consent at any time with effect for the future, in which case your personal data will be deleted immediately. Otherwise, your data will be deleted if pv magazine has processed your request or the purpose of data storage is fulfilled.
Further information on data privacy can be found in our Data Protection Policy.