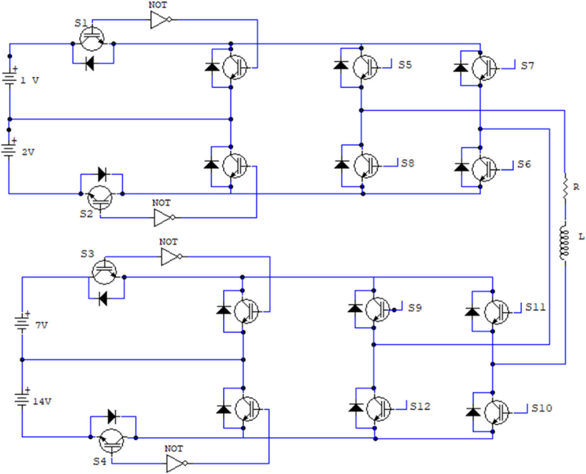
Researchers from the Nawroz University in Iraq have designed an asymmetrical 49-level cascaded inverter that can reportedly reduce harmonic distortion and produce high-quality sinusoidal output voltage.
The novel multi-level inverter (MLI) configuration is said to operate effectively the switches in the circuit, thanks to the so-called phase disposition level-shifted pulse width modulation (PDLSPWM) control technique for voltage balancing and power controlling.
“The innovative feature of this design lies in its ability to achieve output voltage levels from 3 to 49 with a reduced number of switches, thereby enhancing the quality of the power circuit and significantly improving overall circuit efficiency,” the scientists explained.
They explained that the PDLSPWM method can reduce total harmonic distortion (THD) in both the output voltage and current, lower switching losses, particularly in high-voltage applications, and ensure better voltage balancing. “By improving the voltage waveform quality and reducing the number of switches, PDLSPWM enhances the overall efficiency of the system, making it suitable for both medium- and high-voltage applications,” they added.
The research group considered the use of the inverter for a series of simulations in three different scenarios: With DC battery sources configured in a per-unit voltage ratio of 1:2:7:14 V; with DC batteries with actual voltage levels of 40:80:280:560 V; with PV replacing the DC sources.

Image: Nawroz University, Case Studies in Thermal Engineering, CC BY 4.0
In the first scenario, which the scientists said is suitable for motor drives and renewable energy systems, the inverter was found to achieve a wide range of output levels with “improved” waveform quality at higher levels, while also improving harmonic distortion, power delivery, and waveform quality as the number of levels increases.
As for the second scenario, the team found that the designed power circuit and controller proved their effectiveness, with power increasing with rising voltage levels.
In the third case, conceived for project applications such as smart grids, off-grid systems, and renewable energy integration, the inverter was purportedly able to offer high-quality power with “negligible harmonic” distortion under varying input conditions.
“In case 3, the PV sources give slightly worse THD compared to the other two cases but the overall results are still within the acceptable range proving the inverter's compatibility with green energy standalone systems,” the academics explained. “The proposed MLI with both DC sources and PV sources as inputs makes it recommendable for various renewable energy applications.”
Their findings are available in the study “Design an asymmetrical 49-level inverter fed by battery and PV energy sources,” published in Case Studies in Thermal Engineering.
Looking forward, the research team is planning to test the proposed MLI design under various load conditions and controllers.
This content is protected by copyright and may not be reused. If you want to cooperate with us and would like to reuse some of our content, please contact: editors@pv-magazine.com.

By submitting this form you agree to pv magazine using your data for the purposes of publishing your comment.
Your personal data will only be disclosed or otherwise transmitted to third parties for the purposes of spam filtering or if this is necessary for technical maintenance of the website. Any other transfer to third parties will not take place unless this is justified on the basis of applicable data protection regulations or if pv magazine is legally obliged to do so.
You may revoke this consent at any time with effect for the future, in which case your personal data will be deleted immediately. Otherwise, your data will be deleted if pv magazine has processed your request or the purpose of data storage is fulfilled.
Further information on data privacy can be found in our Data Protection Policy.